Final Project
Pengajar : Fajar Baskoro, S.Kom., M.T.
Dibuat Oleh:
I Gusti Ngurah Ervan Juli Ardana
5025211205
Pemrograman Berbasis Kerangka Kerja (A)
TEKNOLOGI ELEKTRO DAN INFORMATIKA CERDAS FACULTY (FTEIC)
INSTITUT TEKNOLOGI SEPULUH NOPEMBER
SURABAYA
2023
Link Soal : https://fajarbaskoro.blogspot.com/2023/12/final-project-pbkk-2023-kelas-dan-b.html
- Cari paper yang berhubungan dengan aktivitas pembuatan perangkat lunak/ aplikasi menggunakan framework.
Link Paper : Paper
· - Buatlah deskripsi studi kasus aplikasi ditinjau dari MVC nya(individu)
dfSolusi :
Rental Mobil adalah penyedia layanan penyewaan mobil dengan cara sewa harian ataupun kontrak dengan menggunakan driver ataupun lepas kunci, pemanfaatan rental mobil ini dapat dikembangkan sebagai terobosan bagi masyarakat atau perusahaan yang tidak memiliki alat transportasi yang akan digunakan untuk operasional. Namun terkadang rental mobil sangat menyulitkan untuk Sebagian orang karena informasi yang ada tidak menyatu secara menyeluruh. Maka dari itu, untuk memudahkan melakukan rental mobil dibangunlah aplikasi online yang dapat memudahkan semua orang untuk melakukan rental mobil melalui online. Aplikasi ini nantinya dibangun menggunakan framework CodeIgniter, maka dari itu kita perlu mengetahui kaidah dalam CodeIgniter terlebih dahulu :
1. Model
Model adalah komponen MVC yang bertugas mengambil data dari database dan juga memasukkan data kedatabase yang berisikan perintah SQL dan hasilnya akan dikirimkan ke controller. Didalamnya nanti akan terdapat beberapa metode yang mengintegrasikan data Kendaraan dari Admin yang nantinya akan ditampilkan dalam view
2. View
View adalah komponen MVC yang bertugas menampilkan apa yang harus ditampilkan ke pengunjungwebsite yang berisikan berupa form, tabel, dan lainnya. Data yang ditampilkan di view ini diperoleh dari controller. pada aplikasi nantinya akan terdapat beberapa tampilan seperti Halaman Login, dashboard Admin/User, Profile, Tampilan Pesan Notifikasi, Informasi Kendaraan, tampilan lainya
3. Controller
Controller adalah komponen MVC yang bertugas mengirim perintah ke model untuk mendapatkan data yang diinginkan. Controller ini merupakan penghubung antara model dan view serta mengatur hubungan tersebut. Dalam studi kasus ini Controller nantinya akan mengelola segala hal interaksi antar pengguna dan data melalui model seperti autentikasi akun, pengelolaan data Kendaraan, Handling Error dan lainya.
· - Buatlah rancangan umum arsitektur atau fitur yang ada dalam aplikasi (individu)
Solusi :
Berikut merupakan beberapa fitur yang terdapat dalam aplikasi :
1. Fitur pertama yaitu Mengelola Kendaraan Aplikasi ini nantinya dapat menampilkan dan melakukan perubahan atau penghapusan pada halaman kendaraan
2. Fitur Kedua yaitu Pemesanan. Aplikasi ini nantinya dapat menampilkan, melakukan hingga menghapus data Pemesanan
3. Fitur Ketiga yaitu Laporan. Aplikasi ini menyediakan fitur untuk mencetak laporan transaksi yang dapat membantu user dan admin dalam konfirmasi
4. Fitur Keempat yaitu konfirmasi. Fitur ini dapat digunakan user untuk mengonfirmasi pemesanan
5. Fitur Kelima yaitu Histori transaksi. fitur ini dapat memudahkan user untuk mengetahui riwayat pemesanan yang dilakukan
6. Fitur Keenam yaitu Statistik. Fitur ini berisi informasi statistic tentang jumlah pemasukan yang didapatkan di suatu hari
7. Fitur Ketujuh yaitu Feedback. fitur ini dapat digunakan user untuk memberikan penilaian dari proses kinerja aplikasi hingga sistem rental
8. Fitur kedelapan yaitu Notifikasi. Fitur ini dapat digunakan user sebagai pengingat atas pemesanan yang dilakukan
9. Fitur kesembilan yaitu pembayaran. Fitur ini dapat digunakan user untuk melakukan pembayaran langsung di aplikasi
· - Rancang desain databasenya (individu)
Solusi :
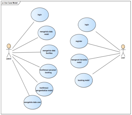
Sebelum mendesain database kita perlu mengetahui usecase diagram terlebih dahulu untuk mengetahui gamabaran umum aplikasi berdasarkan sudut pandang pengguna yang menggunakan. diagram dibawah akan menggambarkan interaksi antara user 1 dengan user lain
· - Buat desain front end (individu)
Solusi:
· - Tentukan Control yang akan menghandle logika back end. (individu)
Solusi :
1. User Controller:
UserController dapat
menangani logika yang berkaitan dengan pengguna aplikasi. Ini bisa termasuk
registrasi, login, logout, dan pengelolaan profil pengguna.
2. Mobil Controller:
MobilController dapat mengelola operasi terkait mobil, seperti mengelola daftar mobil yang
tersedia, menambahkan mobil baru, menghapus mobil, dan mengedit informasi
mobil.
3. Transaksi Controller:
TransaksiController dapat menangani proses peminjaman dan pengembalian mobil, menghitung biaya
sewa, dan menyimpan informasi transaksi.
4. Laporan Controller:
LaporanController dapat menangani pembuatan laporan, statistik, atau informasi lainnya yang
berkaitan dengan aktivitas rental mobil.
5. Dashboard Controller:
DashboardController dapat menangani keseluruhan fitur dalam aplikasi dalam halam utama
· - Implementasikan rancangan yang sudah dibuat menggunakan Framework NET, CI ataupun Framework Google (pilih salah satu - bisa kelompok maks 3) (Menyusul)
Solusi :
untuk implementasi ini saya mengerjakan bersama kelompok kami. Berikut merupakan anggota Kelompok kami :
- I Gusti Ngurah Ervan Juli Ardana (5025211205)
- Made Nanda Wija Vahindra (5025211160)
- I Gusti Agung Ngurah Adhi Sanjaya (5025211056)
Kami mengimplementasi ide dari Nanda. untuk lebih jelasnya dapat dilihat dari blog Nanda linknya sebagai berikut : https://nandavahindra.blogspot.com/2023/12/final-project-pemrograman-berbasis.html
· - Buat video presentasinya, upload di youtube, dan didokumentasikan di blog.
Solusi:
·




.png)
.png)
Komentar
Posting Komentar